Блок-схема
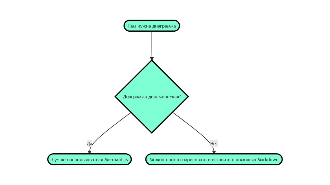
Блок-схемы — распространенный графический способ представления информации. Часто используется для визуализации работы алгоритмов. Блок-схемы обычно состоят из узлов в виде геометрических фигур и стрелок, соединяющих узлы. Mermaid позволяет создавать динамические блок-схемы.
Блок-схема создается с помощью ключевого слова и аббревиатуры для указания направления. Имя узла указывается уже на следующей строчке
При этом важно, что нельзя создать узел с именем «end», если очень хочется, то лучше использовать «End» или «END»
![]()
Направление блок-схемы, как уже было отмечено, задается с помощью ключевой аббревиатуры. Всего пользователю доступно 5 аббревиатур:
-
TB — «top to bottom», сверху вниз;
-
TD — «top-down/ same as top to bottom», сверху вниз;
-
BT — «bottom to top», снизу вверх;
-
RL — «right to left», справа налево;
-
LR — «left to right», слева направо.
В узел можно поместить любой текст, для этого после имени надо указать текст в квадратных скобках.
![]()
Сами узлы могут быть не только прямоугольными. Форма узла задается символами вокруг текста и доступны следующие геометрические фигуры:
![]()
Иногда в самом тексте надо разместить специальные символы, которые в процессе рендеринга могут сломать всю конструкцию. Для этих целей доступно экранирование в виде кавычек. Все содержимое в кавычках по умолчанию принимается за текст.
Узлы в блок-схеме соединяются с помощью стрелок и линий. В коде они указываются следующим образом:
![]()
Так же как и в обычной блок-схеме, в Mermaid можно указывать вопрос или размещать текст на стрелках и связях узлов. Для этого достаточно ввести необходимый текст в конструкцию стрелки:
![]()
Система рендеринга автоматически подбирает длину стрелок и соединений, но если надо явно задать большую длину, то можно указать большее количество дефисов.
Зачастую на одной блок-схеме необходимо показать взаимосвязанную работу двух алгоритмов. Для этих целей подойдут подсхемы, позволяющие визуально разделять несколько сущностей на одном рисунке. Задаются они следующей конструкцией:
Пример:
![]()
Узел можно сделать кнопкой, открывающей страницу в браузере. Для этого надо указать ссылку в описании узла. Ссылку необходимо экранировать кавычками:
Узлам можно задавать альтернативные цвета. При этом для каждого отдельно взятого узла можно задать свой цвет. Для этого после описания блок-схемы необходимо написать ключевое слово , после указать имя узла, а потом описать цветовую схему. Цветовая схема задается с помощью следующих тегов:
-
fill — заливка;
-
stroke — цвет границы;
-
stroke-width — толщина границы;
-
color — цвет текста;
-
stroke-dasharray — пунктирная граница.
![]()
Если блок-схема большая, то может быть неудобно для каждого элемента расписывать его свойства. Для этого есть возможность создавать классы стилей и применять их. Класс объявляется с помощью ключевого слова , далее следует название класса и теги через запятую. Применять стиль можно с помощью трех двоеточий после имени узла ().
![]()
Если применить все полученные знания, то можно построить вот такую несложную блок-схему.
![]()
По каким данным строится геологический разрез
Для оценки местности, выбранной для изучения строения, бурится скважина, которая и станет основой для выполнения схематического геологического разреза. Также необходима геологическая карта, чтобы на основании ее данных делать необходимые заметки. Карта строится во время геологической разведки, где в масштабе наносятся места выхода пластов породы на поверхность, разломы, возвышения, низменности.
Для общей характеристики геологи используют журнал буровых скважин, который состоит из таких данных:
1. Отметка границ и мощности слоев;
2. Нумерация проб образцов грунта и пород;
3. Глубина залегания;
4. Литологическое описание пластов:
- номер;
- цвет;
- включения;
- структура.
5. Подземные воды:
- уровень;
- прогноз его изменения;
- интенсивность потока;
- направление движения воды.
![]()
Для нанесения информации в графическом виде, используются условные обозначения – точечные, линейные, геометрические. Пользуясь геологической картой по заданному вертикальному срезу (линии местности), отчету в журнале документации бурения скважин, и будет строиться разрез горных пород. Данные наносятся на масштабную бумагу, чтобы исключить погрешности до минимума.
Практические (частные) методы исследования
В дипломной работе наравне с теоретическими применяются практические методы. Предпочтение зависит от изучаемого объекта или явления. Заключается их особенность в определённом способе исследования информации, её сбора и обработки, а также проведения научных экспериментов.
Частные методы исследования в дипломной работе используются непосредственно для сбора конкретных данных о явлении или объекте. Эти методы помогают описать и выявить новые явления и предметы, найти закономерности или доказать гипотезы.
А теперь давайте познакомимся с наиболее популярными практическими методами при написании проекта дипломной работы. Среди них:
- наблюдение;
- сравнение;
- измерение;
- эксперимент;
- измерение;
- практическое моделирование;
- беседа и интервью;
- опрос и анкетирование;
- описание.
Давайте подробнее рассмотрим каждый практический метод.
Наблюдение
В основе наблюдения в дипломной работе лежит объективное восприятие действительности для сбора данных о свойствах и отношениях объектов исследования. Этот метод открывает любое научное познание, вот почему его считают ключевым при проведении любых исследований. Суть метода состоит в том, чтобы наблюдать за объектом исследования и фиксировать любые важные изменения в форме, реакциях, свойствах или его положения в пространстве.
Сравнение
Метод сравнения считается одним из самых популярных. Его используют для сопоставления двух или нескольких объектов исследования по какому-то одному признаку.
Эксперимент
Метод эксперимента толкуется как воспроизведение наблюдения или явления в определённых условиях. Экспериментом может служить также опыт, целью которого будет проверка (опровержение или подтверждение) имеющихся положений. Главное — сохранить два критерия граммотного исследования: доказательность и повторяемость. Ведь задача эксперимента заключается не только в том, чтобы продемонстрировать наглядные результаты или открыть новое свойство, но и показать, что его можно повторить на практике.
Опыты Галилея с пушечным ядром и свинцовым шариком может воспроизвести каждый
Измерение
Метод измерения — один из самых эффективных. Речь идёт о фиксации каких бы то ни было физических параметров объекта исследования (объём, рост, вес, длина и прочие) с помощью единиц измерения. Результат, полученный в ходе применения данного метода, будет фиксироваться в числовом значении.
Практическое моделирование
В общем смысле модель — это структурированный уменьшенный образ чего-то, имитация одного или нескольких объектов.
Моделирование может быть:
- предметным (при воспроизведении отдельной части объекта);
- знаковым (при использовании формул, чертежей, схем и прочего);
- мысленным (при проведении операций в виртуальном мире или в своём воображении).
Без моделирования не обойтись при разработке новейших технологий, конструировании автомобилей, сооружений и так далее.
Беседа и интервью
Суть обоих методов заключается в том, чтобы найти и опросить человека, который обладает какой-либо ценной информацией об изучаемом предмете исследования.
Многие могут не видеть разницы между беседой и интервью. Последнее отличается более структурированным и регламентированным порядком: в ходе проведения интервью собеседник отвечает на чётко поставленные вопросы, которые интервьюер заготовил заранее. Кроме того, человек, задающий вопросы, никак не должен демонстрировать своё отношение.
Беседа же имеет непринуждённый характер, а участники могут высказывать своё мнение по вопросам
Опрос и анкетирование
Данные методы также имеют много общего между собой. Их суть заключается в предварительной подготовке вопросов, на которые хотят получить ответы. Отвечающим могут предоставить несколько готовых вариантов ответов на выбор.
Основное отличие опроса от анкетирования состоит в форме их проведения. Опрос, как правило, может быть как устным, так и письменным. А вот анкетирование предполагает только письменный формат. Нередко во время анкетирования ответ можно давать в графическом виде.
Плюсом этих практических методов в дипломе считается большой охват аудитории. Ведь если удалось опросить много человек, то и шансов получить более точные данные намного выше.
Описание
Специалисты отмечают сходство данного метода с наблюдением. При проведении исследования методом описания фиксируют не только поведение и явления, но также внешний вид и признаки объекта изучения.
Кстати! Для наших читателей сейчас действует скидка 10% на любой вид работы.
Социально-научные методологии
Социально-научные методологии представлены:
- эволюционизмом;
- циклическими и волновыми моделями культурной динамики;
- структурным функционализмом;
- структурализмом;
- пограничными методологиями.
Давайте подробнее расскажем о каждой методологии.
Эволюционизм
Это метод, который исследует истории культуры с позиций признания её прогрессивного развития, поэтапно усложняя её структуры (ответвления эволюционизма; формационная теория, диффузионизм, неоэволюционизм, культурный материализм).
Циклические и волновые модели культурной динамики
Эти виды методов описывают культуры как отдельные «самодостаточные организмы» (цивилизации), а происходящие в них процессы как замкнутые циклы или повторяющиеся волновые движения.
Структурный функционализм
Метод интерпретирует культурно-исторические процессы как функциональные, решающие какие-то имманентные социальные задачи по удовлетворению интересов и потребностей людей.
Структурализм
Описывает культурно-исторические объекты с точки зрения поиска в них соотношения вещественного и понятийного аспектов, анализирует структуры культуры как системы знаков.
Узкоспециализированные методы
В разных направлениях специализации могут использоваться свои узкопрофильные методы исследований. Давайте рассмотрим, какие их виды встручаются в таких научных сферах, как:
- экономика;
- педагогика/психология;
- филология.
Экономика
Для экономической дисциплины характерны точные методы исследований:
- разные виды анализа: позитивный, нормативный, функциональный, статический, динамический. Экономико-математическое моделирование;
- метод финансовых коэффициентов;
- сценарный метод прогнозирования экономических явлений;
- метод единства исторического и логического;
- остроение экономических гипотез;
- метод «при прочих равных условиях».
Педагогика и психология
В этих социальных науках основной акцент делают на изучении поведения и проявления личностных качеств, используя следующие методы:
- изучение продуктов творчества учеников;
- интервью и беседа;
- изучение групповой дифференциации;
- включённое наблюдение;
- педагогические контрольные испытания (тестирование);
- анкетирование (опрос);
- ранжирование;
- шкалирование;
- регистрация.
Филология
Гуманитарные науки, а особенно филология часто используют свои узкоспециализированные методы исследований. Среди них:
- разные виды анализа: композиционный, дискурсный, мотивный, интертекстуальный, дистрибутивный, контекстный, семантический;
- лингвистический эксперимент;
- биографический метод;
- контент-анализ;
- лексикографическая статистика;
- дифференциальный анализ оппозиций;
- нарративный метод;
- дихотомия;
- трансформационный синтез и анализ;
- метод «Конкретное литературоведение»;
- семиотический метод.
Как написать методы в дипломной работе
Отлично! Теперь мы знаем, какие методы исследования существуют. Если повезёт, мы даже понимаем, какие методологические основы нам можно использовать в нашей работе.
Чтобы облегчить себе работу, можно использовать стандартные речевые конструкции при формулировке методологии и методов исследования. Например:
- в основу настоящей работы легли положения … методологии;
- работа основана на положениях … методологии;
- методологическую основу/базу исследования составили положения … методологии;
- в исследовании/ работе использованы следующие методы …, методы исследования — это … и так далее.
Не забывайте указывать в хронологическом порядке, какие деятели занимались изучением данной проблемы. А в истории исследования можно упомянуть исторический контекст, рассказать, что успели добавить к имеющимся данным новейшие авторы.
Есть и стандартные конструкции, используемые при описании методов исследований:
- изучение … восходит к …;
- в … веке … были подробно изучены и описаны …;
- проблемами … занимались …;
- огромный вклад в разработку проблемы … внёс …/внесла работа/исследование/труд …;
- большое значение имеют работы …;
- работы последних лет позволяют говорить о …;
- опыт истории … показывает, что …;
- в настоящее время господствующей точкой зрения является …;
- такой подход характерен для …;
- начало изучению этого вопроса было положено трудами …, в работах …;
- заметное место в работах … занимает положение …;
- в числе разрабатываемых в этом русле проблем можно назвать …;
- ……. подробно освещено в работах …;
- связь …показана в … и так далее.
При написании заключения стоит сделать упор на описание структуры работы со следующими стандартными конструкциями:
- всё вышесказанное определило структуру работы, которая состоит из введения, … глав, заключения, списка литературы, приложения (последнее указывается, если в работе есть приложение);
- логика, цели и задачи исследования определили структуру работы, которая состоит из …;
- во введении даётся общая характеристика работы, обосновывается актуальность темы и её социальная значимость, определяются цель, задачи, методологическая основа исследования и методы исследования, а также даётся краткий обзор разработанности проблемы;
- первая глава посвящена …,
- во второй главе рассматривается/ говорится о…, в первой главе были рассмотрены …, вторая глава начинается с …, затем …;
- заключение представляет собой выводы по работе/ в заключении приведены основные выводы и так далее.
Что входит в структуру разбивки работы?
Структура разбивки работы, по сути, представляет собой сжатый план проекта, представленный в виде наглядной иерархии. Это означает, что она содержит всё то, что находится в успешном уставе проекта, куда входят такие элементы СРР, как цели и задачи проекта, его ожидаемые результаты и главные заинтересованные лица.
![]()
Для создания своей структуры разбивки работы сначала необходимо понять, что в неё следует внести. К счастью, мы об этом позаботились. Давайте рассмотрим некоторые важные части, которые необходимо включить в структуру разбивки работы.
Словарь СРР
Словарь структуры разбивки работы — это отличное место для начала построения структуры нового проекта. Это не словарь в традиционном понимании; его основное предназначение заключается в том, чтобы более подробно объяснять каждую задачу. Это связано с тем, что визуальная природа хорошей СРР не оставляет места для такой информации
Создание словаря является важной частью помощи участникам группы в поиске необходимых сведений о различных задачах
Этот словарь создаётся вами лично, но, что сделать его максимально полезным и обеспечить правильное толкование всех его пунктов, вам может понадобиться помощь сотрудников из разных отделов.
Вот некоторые поля, которые должны быть в вашем словаре:
-
Названия задач
-
Описания
-
Ожидаемые результаты
-
Бюджет
-
Согласования
При всём многообразии полей, которые можно включить в словарь, главное, о чём следует подумать — это создание ресурса, где участники группы смогут найти информацию о проектной работе, необходимую для выполнения различных задач.
Описание задачи
В описании указываются как названия задач, так и краткое описание стоящих перед ними целей. Поскольку в СРР не так много места, чтобы подробно расписывать задачи, дополнительные сведения можно включить в словарь СРР.
Цель описания задачи состоит в том, чтобы участники группы могли легко понять, какая из задач является самым коротким путём к успеху. В связи с этим пока нет необходимости стремиться к строго определённому уровню детализации.
Ответственный
Ответственный за выполнение задачи — это важный элемент, который необходимо учитывать как для обеспечения подотчётности, так и при обмене информацией. Чем проще найти ответы, тем быстрее будут выполнены задачи. Ответственными за задачи зачастую являются руководители проектов, однако в зависимости от типа задачи ответственными также могут быть начальники и менеджеры отделов.
Нет ничего хуже, чем впустую тратить время в поисках проектной информации. Назначение ответственных за задачи позволяет повысить производительность коллектива, потому что заинтересованные лица смогут быстро направлять вопросы соответствующему сотруднику.
Читать руководство по матрицам RACI с примерами
Бюджет задачи
В этом не всегда есть необходимость, однако проекты, требующие больших бюджетов, следует тщательно отслеживать. Вам будет полезно установить бюджетные ограничения для конкретных задач, чтобы с лёгкостью контролировать соблюдение выделенного бюджета.
Если не следить за бюджетом, то расходы могут выйти за рамки допустимого, а это ведёт к снижению нормы прибыли. В связи с этим вам нужно отслеживать не только общий бюджет, но и расходы на отдельные задачи.
Дата завершения
Ни для кого не секрет, что отслеживание даты завершения проекта также является довольно важной деталью. При этом важно быть готовым сдвинуть окончание срока выполнения работ в случае необходимости
Порой бывает трудно управлять несколькими проектами, которые выходят за отведённые им сроки, однако иногда это неизбежно. Чтобы надлежащим образом отслеживать ход работ, необходимо разбить каждую задачу в хронологии или в ином средстве управления проектами. Это позволит в режиме реального времени отслеживать задержки и работать над тем, чтобы не допустить накопления проблем с крайними сроками, которое может привести к срыву первоначальной даты завершения проекта.
Статус задачи
Наряду с контролем хронологии документирование статуса задачи также важно для быстрой проверки хода выполнения. Статус можно регистрироваться различными способами, но многие коллективы используют такие термины, как «открыта», «выполняется» и «выполнена»
Это не только поможет отслеживать ход выполнения, но и позволит сформировать общее представление о продуктивности коллектива. Например, если в конкретных отделах прослеживается тенденция невыполнения задач в срок, то, возможно, за этим стоит какая-то проблема. Видя это, можно решить проблемы с загрузкой группы или обменом информацией до того, как они станут серьёзными препятствиями.
Читать о том, как написать продуктивный отчёт о статусе проекта
Как можно использовать блок-схемы?
Блок-схемы — это универсальные инструменты широкого спектра применения. Как правило, блок-схемы используются в следующих целях:
Упрощение и визуализация сложных систем и идей
Формы, цвета и направляющие линии блок-схемы делают ее гораздо более доступной по сравнению с трудновоспринимаемым массивом текста, которым часто сопровождаются типичные оценки бизнес-процессов. Благодаря разделению рабочих процессов и концепций на небольшие части анализ процесса сильно упрощается, в результате чего гораздо легче увидеть общую картину.
Документирование, описание и стандартизация процессов для создания общего видения
Работая в коллективе, легко сосредоточиться лишь на тех этапах процесса, за которые вы несете непосредственную ответственность. Совместная работа над созданием блок-схем может помочь устранить бункеры внутри организации и сильнее сконцентрироваться на цели, над достижением которой работает вся команда. Убедившись, что все участники рабочей группы имеют возможность одинаково взглянуть на определенную проблему, вы сделаете большой шаг на пути к ее решению.
Мгновенное отслеживание прогресса через единый источник достоверной информации
Блок-схемы, особенно подробные и сложные, — это документы, к которым вы будете регулярно обращаться на разных этапах вашего рабочего процесса. Знание того, что у вас есть один главный документ с подробным описанием всех деталей и отслеживанием каждой стадии производства, имеет неоценимое значение как на этапе производства, так и во время анализа после завершения процесса. Используя блок-схемы для отслеживания и оценки, вы сможете обеспечить бесперебойное протекание процесса, поскольку будете лучше осведомлены о выполнении задач и аспектах рабочего процесса, с которыми могут возникнуть какие-либо проблемы.
Несмотря на широкий спектр применения, в некоторых случаях требуются более специфические типы блок-схем. На «Плавательных дорожках», или межфункциональных диаграммах, рабочие процессы сгруппированы по категориям в столбцы. Обычно эти столбцы разделены на следующие категории: должность, отдел или этап процесса. Визуально блок-схема состоит из дорожек, похожих на те, которые можно увидеть в бассейне, из-за чего она и получила такое название. Диаграммы в формате «плавательных дорожек» не всегда необходимы, но они могут оказаться весьма полезными, если вы хотите быстро сравнить требования к разным категориям субъектов рабочего процесса. Диаграммы потоков данных отличаются от общих блок-схем отсутствием каких-либо правил принятия решений, циклов или контроля процесса. Эти диаграммы предназначены исключительно для отображения перемещения данных в системе. В частности, откуда они появились, куда они перемещаются и как они хранятся.
Еще одна характерная блок-схема — это нотация и модель бизнес-процессов (BPMN), которая является стандартом графического представления бизнес-процессов. Она стала общепринятым языком визуального моделирования бизнес-процессов и содержит условные обозначения и рекомендации, которым надо следовать. Несмотря на то, что BPMN основана на известных методах построения блок-схем, она поддерживает только концепции моделирования, применимые к бизнес-процессам, и не предназначена для других целей.
Несмотря на множество видов блок-схем, это не единственный способ визуализации информации. Из-за привычных символов разных форм и соединяющих линий многие диаграммы на первый взгляд выглядят как блок-схемы, но на самом деле они могут быть совершенно другими. В определенных случаях могут применяться диаграммы с уникальными свойствами: древовидные схемы решений, диаграммы связей, графики работ или причинно-следственные диаграммы, и это только некоторые из них.
Как можно создать блок-схему?
Процесс создания блок-схемы может быть как простым, так и сложным — все зависит от вашего желания. Вы можете построить схему технологического процесса с помощью специального программного обеспечения, разработанного согласно требованиям промышленного стандарта, или начать рисовать фигуры, соединенные между собой стрелками, на клочке бумаги. Выбор остается за вами. Если вы хотите построить схему бизнес-процесса или организовать совместную работу внутри своей рабочей группы, вы можете рассмотреть вариант, который легко хранить и использовать. Для этого вам понадобится специализированное программное обеспечение для создания блок-схем, например Lucidchart. Это прекрасное решение, которое может помочь вам и вашей рабочей группе визуализировать сложные рабочие процессы и упростить их понимание.
Lucidchart позволяет создавать блок-схемы, диаграммы связей, организационные диаграммы и целый ряд других технических диаграмм и визуальных элементов, что дает вам возможность мгновенно получить описание ваших процессов и четкое представление о структуре вашей рабочей группы. Интеграция Lucidchart с Dropbox Paper означает, что вы можете без проблем просматривать документы Lucidchart в Paper и легко делиться ими со своими коллегами. Для этого не требуется настройка. Вам необходимо всего лишь вставить ссылку для публикации Lucidchart в документ Paper, а Dropbox Paper автоматически сгенерирует изображение для предварительного просмотра. Это означает, что участники рабочей группы могут оставлять комментарии и вносить изменения в режиме реального времени в один общий документ, точно зная, что они смотрят самую последнюю версию файла. Построение схем даже самых сложных процессов невероятно упростилось благодаря возможности легко делиться набросками блок-схем со всеми участниками процесса. Теперь вы можете быть полностью уверены, что ни одна деталь не будет упущена. При помощи Dropbox Captureможно даже снять ролик со своим участием в виде ряда скриншотов, чтобы провести презентацию блок-схемы и отправить ее рабочим группам проекта для ознакомления.
Блок-схемы имеют богатую историю и по-прежнему остаются актуальным инструментом для оценки систем всех типов. Если однажды рабочий процесс заведет вас в тупик, рассмотрите возможность его визуального представления. Не исключено, что решение все это время лежало на поверхности.
Использование программного обеспечения для построения схемы
Разрез можно построить не только на миллиметровой бумаге вручную, но и выполнить его с помощью специального программного обеспечения. Это значительно облегчает работу геолога, ведь не нужно вручную откладывать масштаб, подсчитывать точки. Все инструменты, необходимые для работы, находятся под рукой. Система может самостоятельно составить предварительные расчеты на основании геологической карты и вывести пример разреза на экран.
![]()
Программа автоматически генерирует стратиграфическую таблицу, что значительно сокращает время работы над проектом. Остается только подправить все данные, составить отчет и сделать окончательный вывод по поводу данной местности.
Также построение геологического разреза осуществляется в программе GEOMIX, при помощи специализированных инструментов.
![]()
Общие рекомендации по написанию
Условно аналитическая часть диплома состоит из вступления, смыслового ядра и выводов:
- в преамбуле (первый подраздел) формулируется проблематика вопроса, описывается история его возникновения, подчеркивается актуальность;
- в основных параграфах (второй, третий и более подпункты):
- обозначаются цели, раскрываются задачи и описываются методы исследования;
- анализируется подобранная информация;
- при необходимости приводятся точки зрения авторитетных экспертов;
- в заключении подводятся итоги анализа, предлагаются варианты решения проблемы.
Для большей части проблемных ситуаций уже существуют стандартные способы выхода, поэтому от студента часто требуется критически оценить их, чтобы мотивировать выбор наиболее оптимального или предложить собственные инновационные методики.
Желательно писать так, чтобы даже непрофессионал мог понять суть исследования. Для этого следует избегать обилия редкой терминологии, а если ее использование необходимо, то надо пояснять значения малоупотребительных и тем более авторских названий при первом упоминании. Каждый подраздел принято начинать с новой страницы, если в методических рекомендациях вуза нет других требований к оформлению дипломной работы.
Выводы по аналитической части не должны содержать точных цитат самой главы и высказываний, противоречащих ее содержанию.






















![Структура разбивки работы (срр) — что это и как ею пользоваться? [2021] • asana](http://avtoexpert56.ru/wp-content/uploads/0/5/b/05b579b5958ff1432e043e2b657ac48d.jpeg)






![Структура разбивки работы (срр) — что это и как ею пользоваться? [2021] • asana](http://avtoexpert56.ru/wp-content/uploads/9/2/4/92432806272aad3fbe83723e73a2b158.jpeg)
